Instance Verification Kit (IVK)
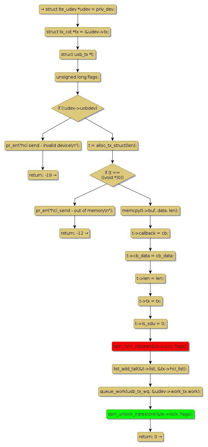
spin lock @ [17823+36+/linux-3.19-rc1/drivers/staging/gdm724x/gdm_usb.c]
Instance Signature: lock
|
The Matching Pair Graph:
|
|
Function Name
|
Control Flow Graph (CFG)
|
Events Flow Graph (EFG)
|
Source Correspondence
|
|
gdm_usb_hci_send
|
|
|
[17308+16+/linux-3.19-rc1/drivers/staging/gdm724x/gdm_usb.c]
|